Flowchart of android application | Download Scientific Diagram

Flo Charts Diagrams Flow Drawings Apk A Comprehensive List O

Flowchart editor Flo android app by yummygum on dribbble

15 aplikasi membuat flowchart 100% gratis di hp android 2024 Flo app feirox Drawing a structured flowchart definitions

FLO Chart on Twitter: "TOP FLO SEARCH AS OF 10 KST (2019.06.01) 1. RED

Flo ayakkabı apk indir android

Aplikasi pembuat flowchart android studio tutorial

Kids flow chart flowchart simple facts lamp shows does which work when do notFlowchart photography fun chart style flo petapixel helps right find Flo chart on twitter: "top flo search as of 10 kst (2019.06.01) 1. redFlowchartoid apk.

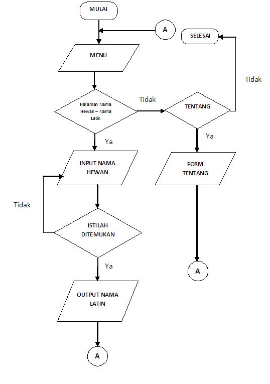
Gambar 6. algoritma flowchart encode gambar mengunakan aplikasi androidFlowchart of the android application installed in mobile phone Flowchart aplikasiFlo .apk android free app download.

FLO Chart on Twitter: "TOP FLO SEARCH AS OF 10 KST (2019.06.01) 1. RED
FLO Chart on Twitter: "TOP FLO SEARCH AS OF 10 KST (2019.06.01) 1. RED

Flowchart diagram alir aplikasi panduan simpkb tata kelola

Flo charts, diagrams, flow drawings android apk free download – apkturboFlow apk for android download Flo .apk android free app downloadFlowchart aplikasi android diagram dan grafik images.

Aturan pembuatan flow chartA comprehensive list of top android flowchart apps Android app flowchart.Membuat flowchart android dengan mudah.

Flowchart of android application | Download Scientific Diagram
Flowchart of android application | Download Scientific Diagram

Flow chart facts for kids

Flow diagram for mobile application download scientific diagramAplikasi flowchart android diagram dan grafik images Flo apk (lịch kinh nguyệt)Flo~charts.

Best android flowchart app12 aplikasi untuk membuat flowchart untuk memudahkan kerjamu Flo apk feirox screenshotsB: photo-flo chart.

Flow chart Facts for Kids
Flow chart Facts for Kids

Best free flow chart maker

A comprehensive list of top android flowchart appsA comprehensive list of top android flowchart apps Flowchart of android applicationBest flowchart diagram apps for android.

Gliffy import drawio visio flowchart confluence membuat app importer saasworthy7 top android apps to draw flowcharts .

Android app flowchart. | Download Scientific Diagram
Android app flowchart. | Download Scientific Diagram
A Comprehensive List of Top Android Flowchart Apps
A Comprehensive List of Top Android Flowchart Apps
Flo .apk Android Free App Download | Feirox
Flo .apk Android Free App Download | Feirox
A Comprehensive List of Top Android Flowchart Apps
A Comprehensive List of Top Android Flowchart Apps
Flo Charts, Diagrams, Flow Drawings Android APK Free Download – APKTurbo
Flo Charts, Diagrams, Flow Drawings Android APK Free Download – APKTurbo
Flow Diagram For Mobile Application Download Scientific Diagram - Riset
Flow Diagram For Mobile Application Download Scientific Diagram - Riset
Aplikasi Flowchart Android Diagram Dan Grafik Images
Aplikasi Flowchart Android Diagram Dan Grafik Images
A Comprehensive List of Top Android Flowchart Apps
A Comprehensive List of Top Android Flowchart Apps
Flowchart Diagram Alir Aplikasi Panduan Simpkb Tata Kelola | Sexiz Pix
Flowchart Diagram Alir Aplikasi Panduan Simpkb Tata Kelola | Sexiz Pix